Kattbags | Talleres online
Rol: UX / Product Designer
Contexto: Emprendimiento digital · Educación online · E-commerce
Plataforma: WordPress + LearnDash
El problema:
Kattbags contaba con talleres de costura de alto valor, pero su experiencia digital no acompañaba el crecimiento del negocio:
-
Dificultad para entender la oferta de talleres.
-
Fricción en el proceso de inscripción.
-
Experiencia poco clara entre contenido, pago y acceso.
-
Dependencia manual para gestionar ventas y alumnos.
📉 Resultado:
interés alto, pero conversión baja y mucha carga operativa.
El objetivo:
Diseñar e implementar una plataforma de talleres online que:
-
Permitiera entender fácilmente la propuesta de valor.
-
Simplificara el proceso de inscripción y pago.
-
Automatizara el acceso a contenidos.
-
Escalara el negocio sin fricción operativa.
👉 Todo con recursos limitados y tecnología accesible.

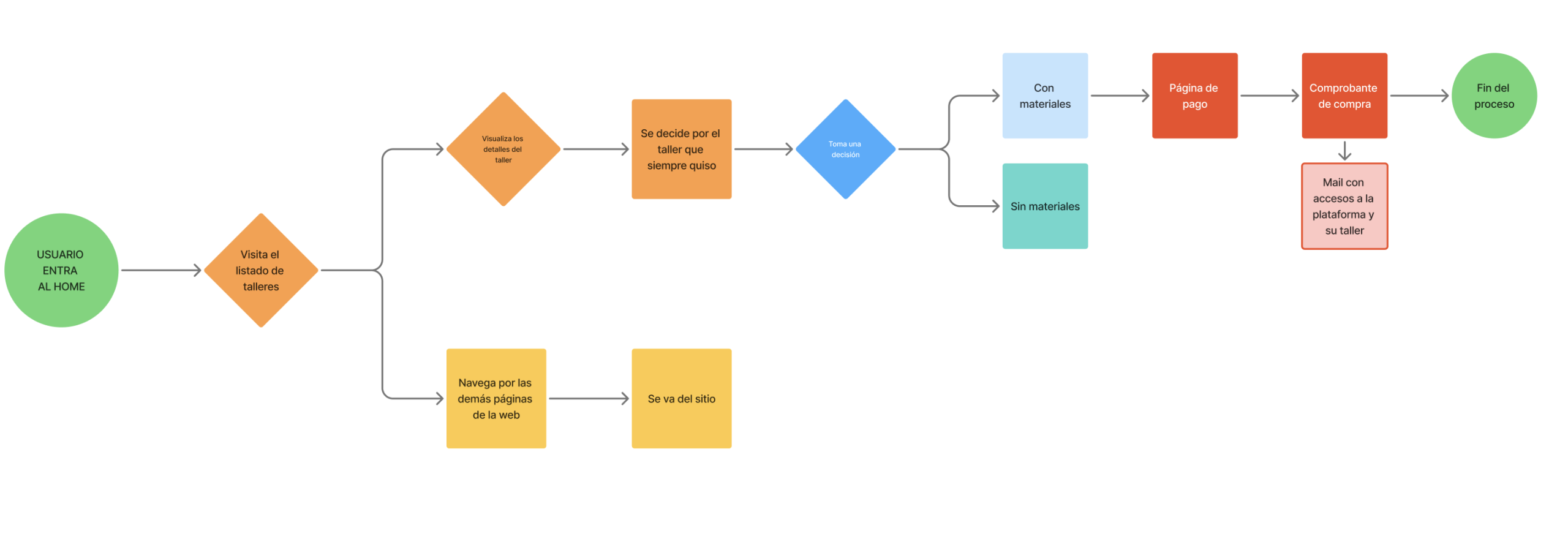
Diagrama de flujo Plataforma online
Restricciones reales:
Diseñar e implementar una plataforma de talleres online que:
-
Permitiera entender fácilmente la propuesta de valor
-
Simplificara el proceso de inscripción y pago
-
Automatizara el acceso a contenidos
-
Escalara el negocio sin fricción operativa
👉 Todo con recursos limitados y tecnología accesible.

Muestra de usuarios obtenida de Instagram
Enfoque de diseño - como Product Designer:
1️⃣ Clarificación de la propuesta de valor
Antes de diseñar pantallas, trabajé en:
-
Ordenar la oferta de talleres
-
Definir qué información es clave antes de pagar
-
Reducir ambigüedad en niveles, modalidad y beneficios
2️⃣ Diseño del flujo completo end-to-end
Diseñé el journey completo del usuario:
-
Descubrimiento del taller
-
Evaluación de la propuesta
-
Inscripción y pago
-
Acceso a contenidos
Con foco en:
-
minimizar pasos
-
reducir dudas
-
mantener continuidad entre etapas

Caso de uso del flujo de Compra
3️⃣ UX orientada a conversión (sin dark patterns)
Cada pantalla responde a una pregunta clave:
-
¿Este taller es para mí?
-
¿Qué incluye exactamente?
-
¿Cómo y cuándo accedo?
El diseño acompaña la decisión, no presiona.
4️⃣ Implementación real y validación
No quedó en Figma.
-
Implementación completa en WordPress
-
Configuración de pagos y acceso
-
Ajustes iterativos según uso real
👉 Diseño pensado para funcionar en producción, no solo verse bien.

Une vez que el usuario adquiere un taller, sigue este flujo
Impacto del proyecto:
A partir de la puesta en marcha:
-
Mayor claridad en la oferta de talleres.
-
Reducción de fricción en inscripción y pago.
-
Automatización del acceso a contenidos.
-
Base digital para escalar talleres sin carga manual.
Feedback directo del negocio:
“Ahora los alumnos entienden mejor qué compran y el proceso es mucho más simple.”

Flujo para entrar a ver un taller
Resultados iniciales:
Una plataforma de talleres online clara, escalable y alineada con el modelo de negocio, que permitió a Kattbags
-
profesionalizar su oferta digital
-
vender sin fricción
-
enfocarse en contenido, no en gestión manual
Este proyecto demuestra mi capacidad de diseñar, implementar y lanzar productos digitales completos, equilibrando UX, negocio y tecnología disponible.

Muestra de usuarios obtenida de Instagram

A la izquierda podemos inferir sobre los talleres más y menos vendidos. A la derecha el porcentaje en ventas que cada uno aportó
Kattbags | Talleres online
Rol: UX / Product Designer
Contexto: Emprendimiento digital · Educación online · E-commerce
Plataforma: WordPress + LearnDash
El problema:
Kattbags contaba con talleres de costura de alto valor, pero su experiencia digital no acompañaba el crecimiento del negocio:
-
Dificultad para entender la oferta de talleres.
-
Fricción en el proceso de inscripción.
-
Experiencia poco clara entre contenido, pago y acceso.
-
Dependencia manual para gestionar ventas y alumnos.
📉 Resultado:
interés alto, pero conversión baja y mucha carga operativa.
El objetivo:
Diseñar e implementar una plataforma de talleres online que:
-
Permitiera entender fácilmente la propuesta de valor.
-
Simplificara el proceso de inscripción y pago.
-
Automatizara el acceso a contenidos.
-
Escalara el negocio sin fricción operativa.
👉 Todo con recursos limitados y tecnología accesible.

Diagrama de flujo Plataforma online
Restricciones reales:
Diseñar e implementar una plataforma de talleres online que:
-
Permitiera entender fácilmente la propuesta de valor
-
Simplificara el proceso de inscripción y pago
-
Automatizara el acceso a contenidos
-
Escalara el negocio sin fricción operativa
👉 Todo con recursos limitados y tecnología accesible.

Muestra de usuarios obtenida de Instagram
Enfoque de diseño - como Product Designer:
1️⃣ Clarificación de la propuesta de valor
Antes de diseñar pantallas, trabajé en:
-
Ordenar la oferta de talleres
-
Definir qué información es clave antes de pagar
-
Reducir ambigüedad en niveles, modalidad y beneficios
2️⃣ Diseño del flujo completo end-to-end
Diseñé el journey completo del usuario:
-
Descubrimiento del taller
-
Evaluación de la propuesta
-
Inscripción y pago
-
Acceso a contenidos
Con foco en:
-
minimizar pasos
-
reducir dudas
-
mantener continuidad entre etapas

Caso de uso del flujo de Compra
3️⃣ UX orientada a conversión (sin dark patterns)
Cada pantalla responde a una pregunta clave:
-
¿Este taller es para mí?
-
¿Qué incluye exactamente?
-
¿Cómo y cuándo accedo?
El diseño acompaña la decisión, no presiona.
4️⃣ Implementación real y validación
No quedó en Figma.
-
Implementación completa en WordPress
-
Configuración de pagos y acceso
-
Ajustes iterativos según uso real
👉 Diseño pensado para funcionar en producción, no solo verse bien.

Une vez que el usuario adquiere un taller, sigue este flujo
Impacto del proyecto:
A partir de la puesta en marcha:
-
Mayor claridad en la oferta de talleres.
-
Reducción de fricción en inscripción y pago.
-
Automatización del acceso a contenidos.
-
Base digital para escalar talleres sin carga manual.
Feedback directo del negocio:
“Ahora los alumnos entienden mejor qué compran y el proceso es mucho más simple.”

Flujo para entrar a ver un taller
Resultados iniciales:
Una plataforma de talleres online clara, escalable y alineada con el modelo de negocio, que permitió a Kattbags
-
profesionalizar su oferta digital
-
vender sin fricción
-
enfocarse en contenido, no en gestión manual
Este proyecto demuestra mi capacidad de diseñar, implementar y lanzar productos digitales completos, equilibrando UX, negocio y tecnología disponible.

Muestra de usuarios obtenida de Instagram

A la izquierda podemos inferir sobre los talleres más y menos vendidos. A la derecha el porcentaje en ventas que cada uno aportó
Kattbags | Talleres online
Rol: UX / Product Designer
Contexto: Emprendimiento digital · Educación online · E-commerce
Plataforma: WordPress + LearnDash
El problema:
Kattbags contaba con talleres de costura de alto valor, pero su experiencia digital no acompañaba el crecimiento del negocio:
-
Dificultad para entender la oferta de talleres.
-
Fricción en el proceso de inscripción.
-
Experiencia poco clara entre contenido, pago y acceso.
-
Dependencia manual para gestionar ventas y alumnos.
📉 Resultado:
interés alto, pero conversión baja y mucha carga operativa.
El objetivo:
Diseñar e implementar una plataforma de talleres online que:
-
Permitiera entender fácilmente la propuesta de valor.
-
Simplificara el proceso de inscripción y pago.
-
Automatizara el acceso a contenidos.
-
Escalara el negocio sin fricción operativa.
👉 Todo con recursos limitados y tecnología accesible.

Diagrama de flujo Plataforma online
Restricciones reales:
Diseñar e implementar una plataforma de talleres online que:
-
Permitiera entender fácilmente la propuesta de valor
-
Simplificara el proceso de inscripción y pago
-
Automatizara el acceso a contenidos
-
Escalara el negocio sin fricción operativa
👉 Todo con recursos limitados y tecnología accesible.

Muestra de usuarios obtenida de Instagram
Enfoque de diseño - como Product Designer:
1️⃣ Clarificación de la propuesta de valor
Antes de diseñar pantallas, trabajé en:
-
Ordenar la oferta de talleres
-
Definir qué información es clave antes de pagar
-
Reducir ambigüedad en niveles, modalidad y beneficios
2️⃣ Diseño del flujo completo end-to-end
Diseñé el journey completo del usuario:
-
Descubrimiento del taller
-
Evaluación de la propuesta
-
Inscripción y pago
-
Acceso a contenidos
Con foco en:
-
minimizar pasos
-
reducir dudas
-
mantener continuidad entre etapas

Caso de uso del flujo de Compra
3️⃣ UX orientada a conversión (sin dark patterns)
Cada pantalla responde a una pregunta clave:
-
¿Este taller es para mí?
-
¿Qué incluye exactamente?
-
¿Cómo y cuándo accedo?
El diseño acompaña la decisión, no presiona.
4️⃣ Implementación real y validación
No quedó en Figma.
-
Implementación completa en WordPress
-
Configuración de pagos y acceso
-
Ajustes iterativos según uso real
👉 Diseño pensado para funcionar en producción, no solo verse bien.

Une vez que el usuario adquiere un taller, sigue este flujo
Impacto del proyecto:
A partir de la puesta en marcha:
-
Mayor claridad en la oferta de talleres.
-
Reducción de fricción en inscripción y pago.
-
Automatización del acceso a contenidos.
-
Base digital para escalar talleres sin carga manual.
Feedback directo del negocio:
“Ahora los alumnos entienden mejor qué compran y el proceso es mucho más simple.”

Flujo para entrar a ver un taller
Resultados iniciales:
Una plataforma de talleres online clara, escalable y alineada con el modelo de negocio, que permitió a Kattbags
-
profesionalizar su oferta digital
-
vender sin fricción
-
enfocarse en contenido, no en gestión manual
Este proyecto demuestra mi capacidad de diseñar, implementar y lanzar productos digitales completos, equilibrando UX, negocio y tecnología disponible.

Muestra de usuarios obtenida de Instagram

A la izquierda podemos inferir sobre los talleres más y menos vendidos. A la derecha el porcentaje en ventas que cada uno aportó
Kattbags | Talleres online
Rol: UX / Product Designer
Contexto: Emprendimiento digital · Educación online · E-commerce
Plataforma: WordPress + LearnDash
El problema:
Kattbags contaba con talleres de costura de alto valor, pero su experiencia digital no acompañaba el crecimiento del negocio:
-
Dificultad para entender la oferta de talleres.
-
Fricción en el proceso de inscripción.
-
Experiencia poco clara entre contenido, pago y acceso.
-
Dependencia manual para gestionar ventas y alumnos.
📉 Resultado:
interés alto, pero conversión baja y mucha carga operativa.
El objetivo:
Diseñar e implementar una plataforma de talleres online que:
-
Permitiera entender fácilmente la propuesta de valor.
-
Simplificara el proceso de inscripción y pago.
-
Automatizara el acceso a contenidos.
-
Escalara el negocio sin fricción operativa.
👉 Todo con recursos limitados y tecnología accesible.

Diagrama de flujo Plataforma online
Restricciones reales:
Diseñar e implementar una plataforma de talleres online que:
-
Permitiera entender fácilmente la propuesta de valor
-
Simplificara el proceso de inscripción y pago
-
Automatizara el acceso a contenidos
-
Escalara el negocio sin fricción operativa
👉 Todo con recursos limitados y tecnología accesible.

Muestra de usuarios obtenida de Instagram
Enfoque de diseño - como Product Designer:
1️⃣ Clarificación de la propuesta de valor
Antes de diseñar pantallas, trabajé en:
-
Ordenar la oferta de talleres
-
Definir qué información es clave antes de pagar
-
Reducir ambigüedad en niveles, modalidad y beneficios
2️⃣ Diseño del flujo completo end-to-end
Diseñé el journey completo del usuario:
-
Descubrimiento del taller
-
Evaluación de la propuesta
-
Inscripción y pago
-
Acceso a contenidos
Con foco en:
-
minimizar pasos
-
reducir dudas
-
mantener continuidad entre etapas

Caso de uso del flujo de Compra
3️⃣ UX orientada a conversión (sin dark patterns)
Cada pantalla responde a una pregunta clave:
-
¿Este taller es para mí?
-
¿Qué incluye exactamente?
-
¿Cómo y cuándo accedo?
El diseño acompaña la decisión, no presiona.
4️⃣ Implementación real y validación
No quedó en Figma.
-
Implementación completa en WordPress
-
Configuración de pagos y acceso
-
Ajustes iterativos según uso real
👉 Diseño pensado para funcionar en producción, no solo verse bien.

Une vez que el usuario adquiere un taller, sigue este flujo
Impacto del proyecto:
A partir de la puesta en marcha:
-
Mayor claridad en la oferta de talleres.
-
Reducción de fricción en inscripción y pago.
-
Automatización del acceso a contenidos.
-
Base digital para escalar talleres sin carga manual.
Feedback directo del negocio:
“Ahora los alumnos entienden mejor qué compran y el proceso es mucho más simple.”

Flujo para entrar a ver un taller
Resultados iniciales:
Una plataforma de talleres online clara, escalable y alineada con el modelo de negocio, que permitió a Kattbags
-
profesionalizar su oferta digital
-
vender sin fricción
-
enfocarse en contenido, no en gestión manual
Este proyecto demuestra mi capacidad de diseñar, implementar y lanzar productos digitales completos, equilibrando UX, negocio y tecnología disponible.

Muestra de usuarios obtenida de Instagram

A la izquierda podemos inferir sobre los talleres más y menos vendidos. A la derecha el porcentaje en ventas que cada uno aportó
